正在阅读:3月4日开始,十堰市人社局通知
分享文章

微信扫一扫

参与评论
0
当前位置:首页 / 文章 / 十堰观察 / 正文

二手房入驻.png

信息未审核或下架中,当前页面为预览效果,仅管理员可见

3月4日开始,十堰市人社局通知

转载 超级管理员2024/02/29 12:20:41 发布 IP属地:未知 来源:十堰人社 作者:十堰人社 98 阅读 0 评论 0 点赞

2月26日

十堰市人社局发布

《关于开展2024年度全市专业技术职务

水平能力测试工作的通知


全文如下:

各县(市、区)人社局(职改办),市直及中央、省驻市各有关单位:


根据省职改办《关于调整全省水平能力测试工作的通知》(鄂职改办〔2008〕29号)、《关于调整全省中小学教师高级职务水平能力测试工作的通知》(鄂职改办〔2018〕36号)等文件精神,现将2024年度全市专业技术职务水平能力测试工作通知如下。


一、测试人员范围


全市申报2024年度工程技术、农业、新闻、文化、档案等专业中初级职称,以及中小学教师初、中、高级职称的专业技术人员中,未取得全市统一组织的水平能力测试合格成绩的人员,包括需要转评职称人员、水平能力测试成绩已过期的人员。

事业单位申报人员实行空岗报考;卫生专业高级职称水平能力测试另行通知。

中小学教师水平能力测试分为初级、中级、高级和正高级四个级别,符合条件的中小学教师应该报名参加相应级别水平能力测试。其中,乡镇所属中小学校教师,可由学校在综合考察测试其工作业绩、教学水平基础上形成水平能力测试推荐意见,推荐结果当年有效;城区教师在乡镇农村学校支教满一年以上(需参加受援学校年度考核,考核表由当地人社部门盖章确认),从第二年开始,继续支教期间申报职称可不参加统一水平能力测试,由所支教乡镇学校考核推荐,推荐结果当年有效。聘用(人事关系)在乡镇基层学校的教师长期脱离乡镇基层教学岗位,从第三年开始,申报职称不再享受统一水平能力测试免试政策等其他基层优惠政策,应该参加统一水平能力测试。各学校考核测评方案和结果应及时在校内公示并分别报所在县(市、区)人社局(职改办)和教育局备案,考评结果当年有效。9月底前未完成报备的学校不得推荐申报职称。

党校、技校、中职学校中初级教师水平能力测试仍采取“说课评教”和考核相结合的方式进行,“说课评教”方案由各校结合单位实际拟定,自行安排测试时间,各学校考核测评方案和结果及时在校内公示并分别报市职改办备案,考评结果当年有效。市职改办将视情况对各学校测评工作进行巡视指导。

国家教育部门承认的全日制院校毕业生(不含“五大”毕业生),学历与从事专业一致,符合(鄂职改办〔2013〕72号)文件规定见习期满后考核定职(简称初定职务)的专业技术职务人员可不参加水平能力测试。

2024年度全市中、初级水平能力测试共分五个系列、40个专业(见附件1),中小学教师水平能力测试分四个级别、4个学段(见附件2)。凡我市水平能力测试中未列入的专业(如:播音主持、艺术等),可报名参加省、市相关行业主管部门(职改办)组织的水平能力测试。


二、测试的内容和方式


水平能力测试的内容主要包括:从事专业工作相关的法律法规知识,应具备的专业基础理论;本专业在国内外的前沿发展情况;从事专业工作的实际能力和水平。

中小学教师水平能力测试主要考察其基础教育教学理论水平、教育教学理念和在教育教学实践中运用的能力,分级别(学段),不分具体专业;考生报名时,应根据本人现教学学段、拟申报级别,报名参加考试。

中小学教师水平能力测试为闭卷笔试,其他专业中、初级水平能力测试为闭卷机考,考试科目均为一科。


三、报名程序及有关要求


(一)报名时间


1、网上报名时间:2024年3月4日—3月22日。

2、网上缴费时间:2024年3月4日—3月22日。

3、准考证打印时间:报名缴费结束后另行通知,请关注报名网站,自行打印准考证。

4、考试时间及地点:以准考证规定的时间和地点为准。

5、应试人员必须同时持准考证和有效居民身份证或社保卡原件,方可参加考试。


(二)报名流程


报考人员应在规定的时间内,登录“十堰市人力资源和社会保障局网站”,点击“2024年度全市专业技术职务水平能力测试报名”入口进行网上报名、缴费和打印准考证。

报名基本流程为“报名信息填报—电子照片上传—信息确认—报名表格打印—网上缴费”,上述流程需全部完成并缴费成功,方可参加水平能力测试。

报考人员登录报名平台填报时,要详细填报本人工作单位 (如:××县×镇××单位), 联系电话填报本人手机号码,同时上传1寸近期正面免冠电子证件照(照片格式、大小、分辨率按报名系统软件要求上传,五官轮廓清晰,不得P图)。在报名平台完成信息填报后,需确认报名信息,并在线打印《水平能力测试报名表》。


(三)网上缴费


报考人员打印《水平能力测试报名表》后,需使用中国建设银行手机银行APP或手机微信程序扫码登录报名表上的缴费客户端进行缴费,缴费时报考人员应按要求在考试报名费选项中选择缴费金额,并详细填写报考人员信息进行缴费。

考生须认真核对报考级别、报考专业或学段,报考信息确认缴费后不予更改,报名咨询电话:8650722。

报考人员应在规定的时间内完成网上缴费,未在规定时间交纳考试费用的,视为自动放弃考试报名。


四、测试(笔试)收费标准


按鄂财综发〔2011〕32号、鄂价费规〔2011〕100号有关文件规定,初级20元/人,中级50元/人,高级100元/人。


五、测试结果及使用


中、初级各专业水平能力测试合格率控制在80%以内;高级水平能力测试合格率实行双线控制,按百分制计算最低分不得低于60分,通过率控制在80%以内。测试结果在十堰市人社局网站上公布,不发放合格证书,考生可登录十堰市人社局网站/职称评定/水测成绩查询栏查询成绩并打印留存。本次水平能力合格成绩从测试当年算起,三年有效;2021年度及以前取得的水平能力测试合格证书不再有效。

水平能力测试是申报相应级别职称评审的必备条件,凡测试专业与实际岗位、与参加评审时申报的专业不一致者,测试成绩不合格者,测试合格成绩不在有效期的(2021年及以前的水平能力测试合格证书)不再有效,测试成绩合格但不符合省职改办公布的相应系列申报要求的,不能参加相应级别的职称申报评审。


附件:

1.十堰市专业技术职务中初级水平能力测试专业目录(非教师专业)

2.十堰市中小学教师专业技术职务水平能力测试专业目录


十堰市职称改革工作领导小组办公室

2024年2月26日


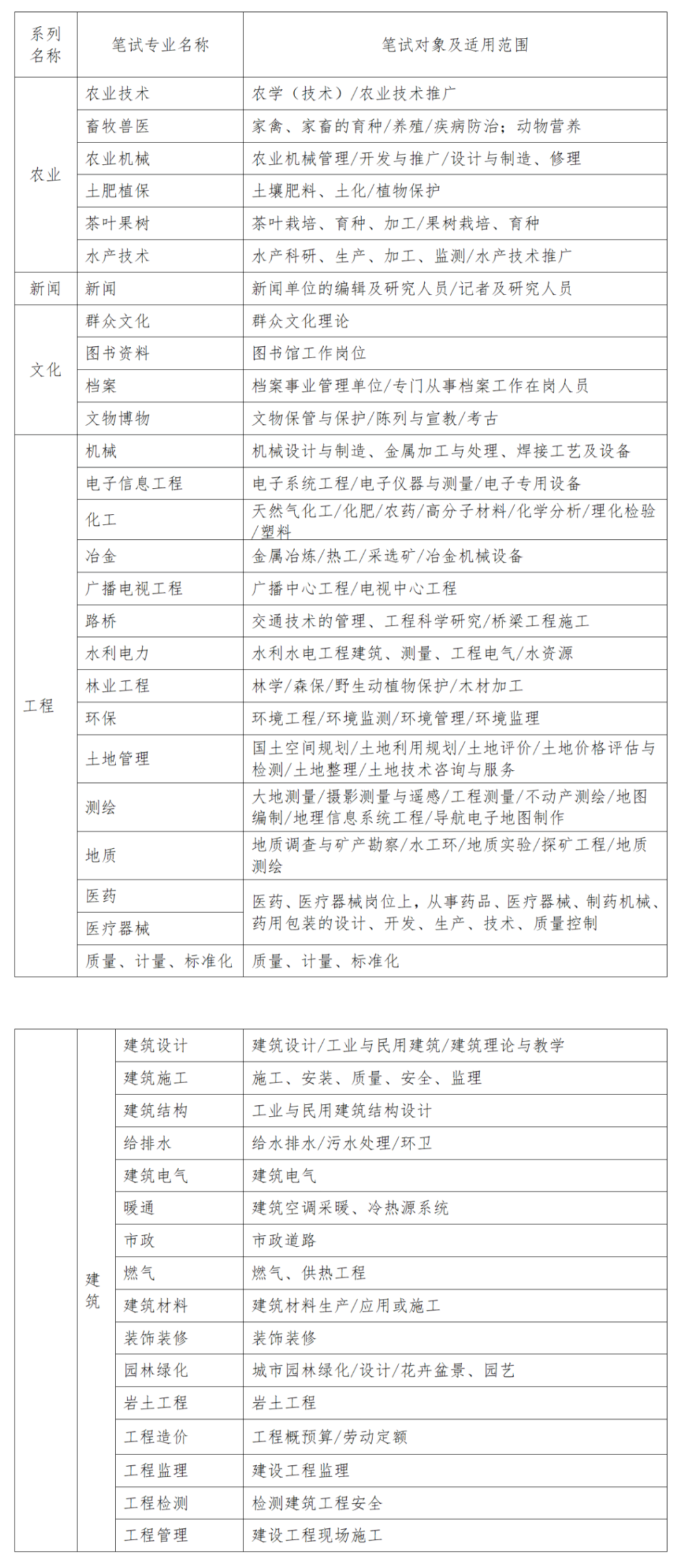
附件一



十堰市专业技术职务中初级水平能力测试专业目录

(非教师专业)

(点击可查看大图)




附件二

十堰市中小学教师专业技术职务水平能力测试专业目录


(点击可查看大图)


来源/十堰人社

已有0人点赞

637609910401590259643603015.jpg

0条评论

 
承诺遵守文明发帖,国家相关法律法规 0/300